Bevictor伟德
欢迎访问Bevictor伟德网站!
设为首页
加入收藏
网站首页
网站首页
企业概况
公司简介
领导分工
企业文化
员工天地
新闻中心
党建工作
文明创建
亳水新闻
工会活动
安全生产
政策法规
网上营业厅
电子发票
水费缴纳
抢修专栏
通知公告
水质信息公开
bv伟德国际1946
伟德BETVlCTOR1946
供水服务
重点工作
服务指南
服务规范
四送一服营商环境
投诉报修
信息公开
网站首页
/
新闻中心
/
安全生产
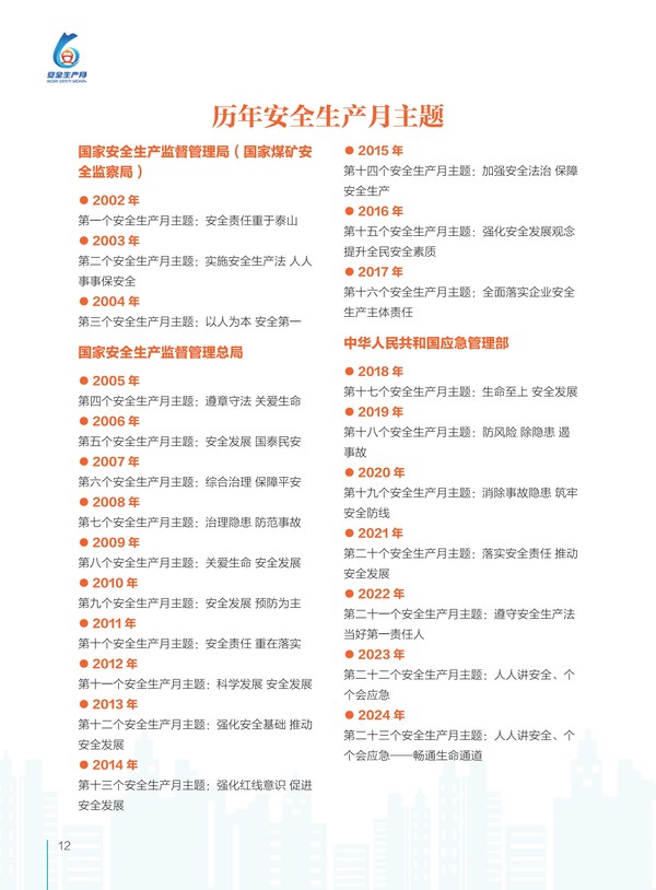
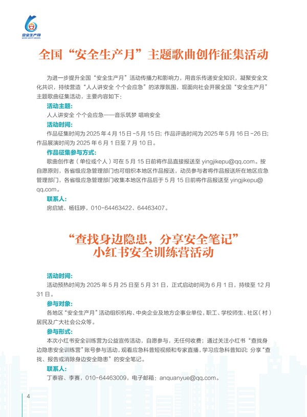
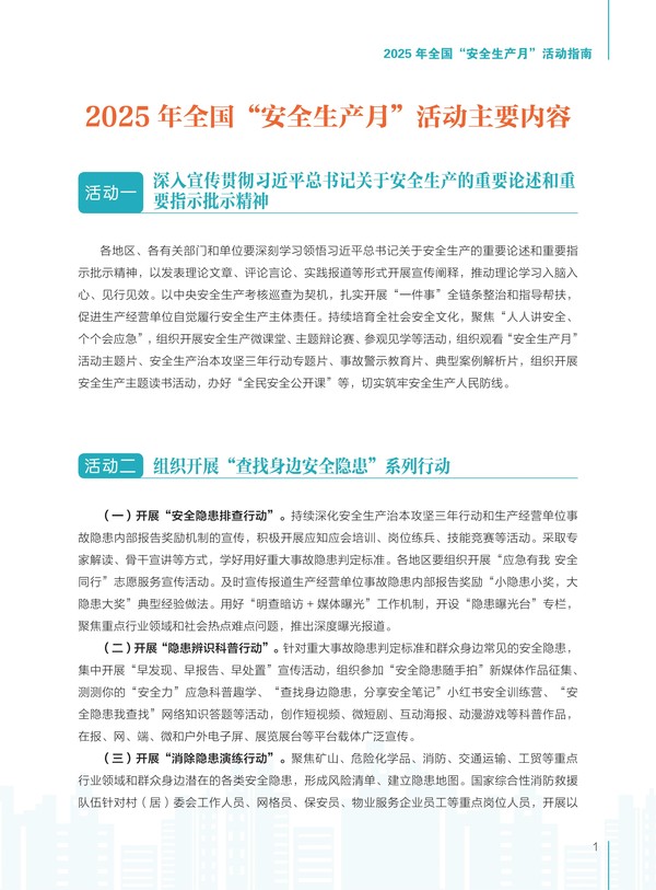
必看!2025年全国“安全生产月”活动指南
发布时间:2025-05-30 10:35:00
浏览:575 次
【字体大小:
大
中
小
】
扫一扫在手机打开当前页
用微信扫描二维码
分享至好友和朋友圈
×
顶部
打印
关闭
下一条:
安全生产月|深入宣传贯彻习近平总书记关于...